分类导航
公告公示
当前位置:首页 > 公告公示
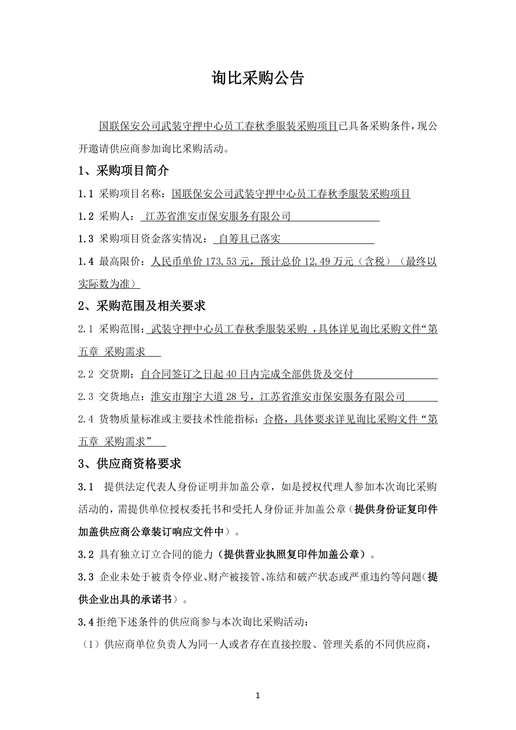
询比采购公告

询比采购公告-武装守押中心夏季服装采购项目_01.png

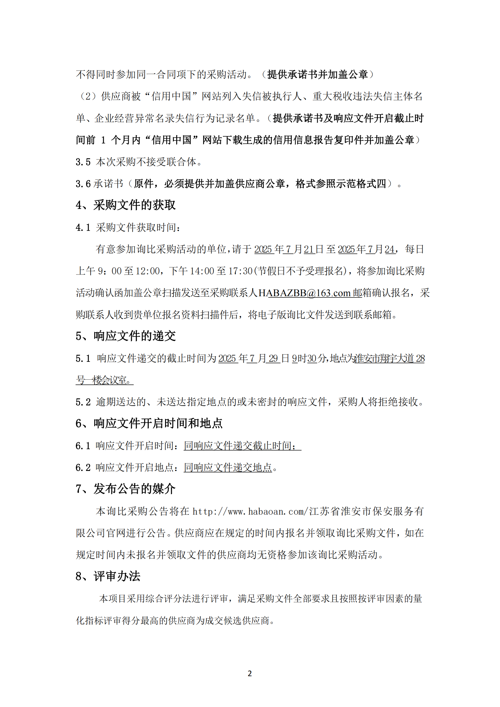
询比采购公告-武装守押中心夏季服装采购项目_02.png

扫描全能王 2025-7-21 09.14_03.png

询比采购公告-武装守押中心夏季服装采购项目_04.png